Sommerhaus
Sommerhaus auf Møn
Für das eigene Sommerhaus auf der Insel Møn (Dänemark) hat das Architekten-Ehepaar voll auf Regeltechnik der TA gesetzt. Die Realisierung war aufgrund der unregelmäßigen Benützung komplex.
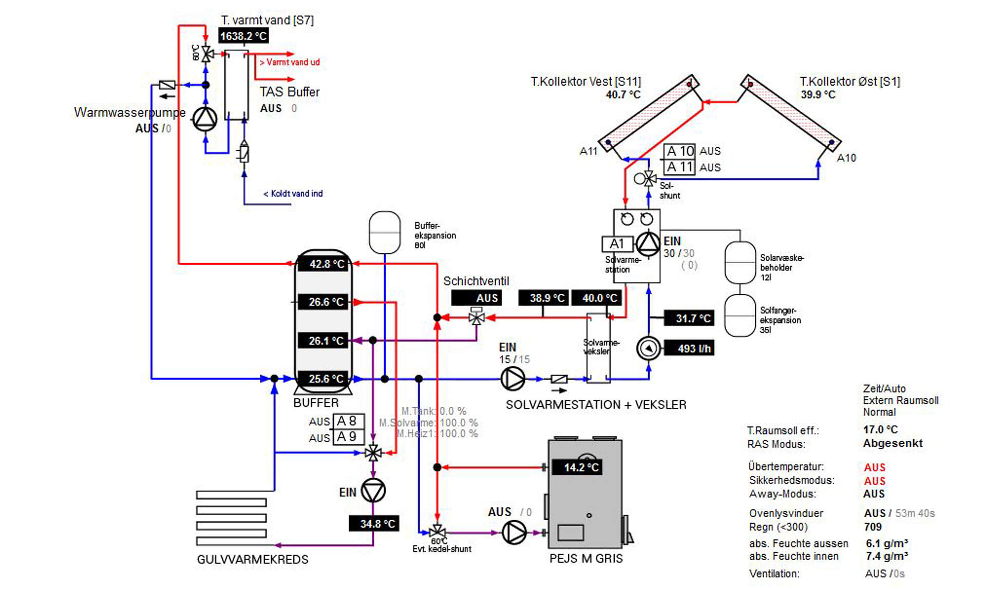
Das Sommerhaus hat eine Fläche von ca. 110 m² und sollte von März bis Ende Oktober komplett über eine Solarthermieanlage mit Wärme für Heizung und Brauchwasser versorgt werden. Da die Anzahl der Sonnenstunden im dänischen Winter gering ist, ist die Solaranlage ist daher recht groß ausgelegt (6x 20 Röhrenkollektoren, aufgeteilt auf ost- und westseitige Ausrichtung).
Im Winter wird ein Holzofen mit Wassertank und im Notfall ein E-Heizstab zum Aufwärmen des Pufferspeichers verwendet. Da das Haus als privates Sommerhaus verwendet wird, stellte vor allem das unregelmäßige Benutzungsmuster eine Herausforderung dar. Das Haus wird außerhalb der Ferienzeiten nur an Wochenenden verwendet.
Feuchte als kritischer Faktor
Das Haus sollte daher möglichst schnell auf eine angenehme Innentemperatur gebracht werden können, gleichzeitig sollte aber auch das häufige Abkühlen ohne Feuchteprobleme möglich sein.
Das Haus ist deshalb nur aus leichten Materialien mit geringer thermischer Masse gebaut. Im Inneren des Hauses sind alle Räume in einem "Holzkern" angeordnet, der beim Abkühlen der Raumtemperatur als Feuchtepuffer funktioniert. Letzteres wollte der Eigentümer gerne über einen Langzeitversuch im Haus nachweisen können. Das ist auch der Grund für eine größere Anzahl Sensoren im Haus, die seit fast 4 Jahren geloggt werden.
Die gesamte Haussteuerung ist über die UVR16x2 und ein RSM610 sowie einem CMI aufgebaut. Das CMI dient zur Fernsteuerung des Hauses, die Programme in UVR und RSM sind so aufgebaut, dass verschiedene Modi gewählt werden können - je nach Jahreszeit und Anwendung (zuhause / weg).
Über die UVR werden zudem die mechanische Ventilation im Badezimmer, Zuluft für Ventilation im Badezimmer und Küche (Dunstabzugshaube, 2x Berbel Zuluftventil), sowie die Steuerung der Dachfenster gesteuert.
Anlage
- Ost-West Solaranlage (je 3x 20 Röhrenkollektoren)
- Holzofen mit Wassertank
- E-Heizstab für den Puffer
Abnehmer
- 1 Heizkreis
- 1 Frischwasserstation
Speicher
- 1 Pufferspeicher
Dieses Projekt wurde realisiert durch:
Marie-Gesine und Jan Schipull Kauschen
(Eigentümer)





