Neue Regeltechnik für öffentliche Gebäude
Die beiden Gebäude der Stadtgemeinde Neulengbach (Nähe Wien) beherbergen unter anderem das Rathaus, Bauamt, mehrere Wohnungen und Büros sowie Kindergarten, Bezirksgericht und einen Veranstaltungssaal. Das Mauerwerk stammt teils aus dem 17. Jahrhundert, beim neueren Gebäudeteil aus dem frühen 20. Jahrhundert.
Der Gebäudekomplex mit einer Bruttogrundfläche von mehr als 6.600 m² wird über das Fernwärmenetz versorgt, wobei die Gebäude auch untereinander über ein Nahwärmenetz verbunden sind. Das Warmwasser wird dezentral aufbereitet.
Wie so oft, war auch hier nach mehreren Sanierungsschritten an unterschiedlichen Stellen der eigentliche Heizwärmebedarf nicht mehr nachvollziehbar. Bisher waren eigenständige Regelungen je Gebäudeteil und Verteiler im Einsatz, die untereinander nicht kommunizieren konnten. Eine „Sommer/Winter-Umschaltung“ zum Beispiel, wurde lediglich durch das Aus- und Einstecken der Pumpe realisiert – je nach Außentemperaturen. Der Energieverlust war entsprechend hoch. Wenn man den Kellerabgang betrat, war die Abwärme der Puffer und Rohrleitungen bereits deutlich spürbar.
Die energetische Optimierung
Im Jahr 2022 hat man seitens der Stadtgemeinde mit Bgm. Jürgen Rummel beschlossen, die energetische Situation der Gebäude verbessern zu lassen. Beauftragt wurde das Unternehmen Bauer Wärmepumpensysteme aus dem Pielachtal.
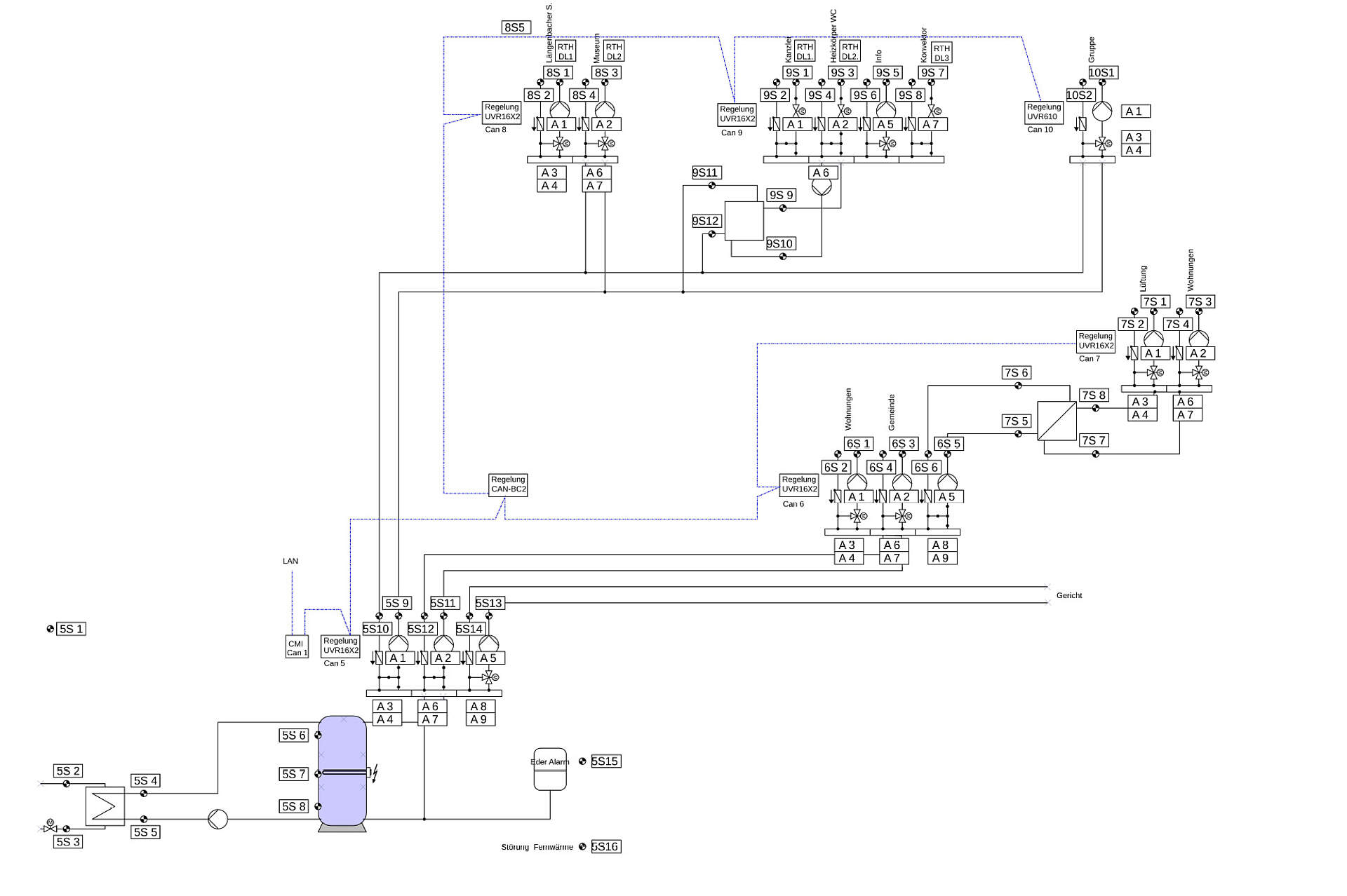
Schnell war klar, dass nur eine übergeordnete Regelung eine Optimierung ermöglichen wird. Die Wahl fiel dann auch auf die frei programmierbaren Universalregler der „TA“. Als zentraler Regler ist eine UVR16x2 bei der Fernwärmeübergabestation im Einsatz. Je Gebäude beziehungsweise Heizungsverteiler werden weitere Regler, je nach Anforderung eine UVR16x2 oder UVR610, verwendet.
Die Kommunikation auf Ebene der Regeltechnik macht es nun erstmals möglich, dass eine Berechnung der maximal nötigen Anforderungstemperatur erfolgen kann. Aufgrund der unterschiedlichen Benutzungsszenarien der Gebäudeteile, vom Kindergarten über Büros bis zum Veranstaltungssaal, werden die jeweiligen Heizkreise mit unterschiedlichen Temperaturniveaus für Konvektoren, Lüftungsversorgung sowie Radiatoren und Flächenheizungen versorgt. Mit der neuen Regeltechnik konnte das nun realisiert und durch die grafische Darstellung via CMI Gateway auch für die Haustechniker übersichtlich dargestellt werden.
Selbstverständlich werden die Pumpen und Ventile nun verbrauchsabhängig und witterungsgeführt angesteuert. Bei Unter- oder Überschreitung bestimmter Grenzwerte werden Meldungen per E-Mail versendet, um einen problemlosen Heizungsbetrieb gewährleisten zu können.
Schon beim Abgang in den Heizungskeller, wo auch die Fernwärmeübergabestation installiert ist, ist es nun spürbar angenehmer als vor der Sanierung.
Die Energieeinsparung ist bereits nach einer Heizsaison deutlich spürbar. Durch die übergeordnete Regelung konnte im Jahr 2023/2024 bereits 100MWh Heizenergie im Vergleich zum Durchschnitt der vorangegangenen 4-5 Jahre eingespart werden. Das entspricht 20-25 % des Gesamtenergiebedarfs.








